Scientific Research & Expedition: Discover the World With Research and Modern Technology
Mu, X. et al. A beginning of the immunogenicity of fabricated insemination videotaped RNA. Nucleic Acids Res. 46 , 5239– 5249 (2018
Mu, X. & & Hur, S. Immunogenicity of in vitro-transcribed RNA. Acc. Chem. Res. 54 , 4012– 4023 (2021
Baiersdörfer, M. et al. An accomplished strategy for the removal of dsRNA pollutant from in vitro-transcribed mRNA. Mol. Ther. Nucleic Acids 15 , 26– 35 (2019
Moradian, H. et al. Chemical modification of uridine regulates mRNA-mediated proinflammatory and antiviral response in vital human macrophages. Mol. Ther. Nucleic Acids 27 , 854– 869 (2022
Cottrell, K. A. et al. The economical landscape of the dsRNA globe. Mol. Cell 84 , 107– 119 (2024
Pindel, A. & & Sadler, A. The function of healthy and balanced protein kinase R in the interferon reaction. J. Interferon Cytokine Res. 31 , 59– 70 (2011
Kim, M. et al. Exogenous RNA security by proton-sensing TRIM 25 Scientific Research 388 , eads 4539 (2025
Bérouti, M. et al. Pseudouridine RNA remains free from immune exploration with damaged endolysosomal handling and TLR communication. Cell 188 , 4880– 4895 (2025
Park, J. et al. Brief poly( A) tails are secured from deadenylation by the LARP 1– PABP center. Nat. Struct. Mol. Biol. 30 , 330– 338 (2023
Eisen, T. J. et al. The attributes of cytoplasmic mRNA metabolic price. Mol. Cell 77 , 786– 799 (2020
Lim, J. et al. Uridylation by TUT 4 and TUT 7 marks mRNA for deterioration. Cell 159 , 1365– 1376 (2014
Norbury, C. J. Cytoplasmic RNA: a scenario of the tail wagging the pet dog. Nat. Rev. Mol. Cell Biol. 14 , 643– 653 (2013
Decker, C. J. & & Parker, R. A turn over path for both steady and uncertain mRNAs in yeast: evidence for a need for deadenylation. Genes Dev. 7 , 1632– 1643 (1993
Passmore, L. A. & & Coller, J. Obligation of mRNA poly( A) tails in regulation of eukaryotic genes expression. Nat. Rev. Mol. Cell Biol. 23 , 93– 106 (2022
Yu, S. & & Kim, V. N. A tale of non-canonical tails: genetics guideline by post-transcriptional RNA trailing. Nat. Rev. Mol. Cell Biol. 21 , 542– 556 (2020
Warkocki, Z., Liudkovska, V., Gewartowska, O., Mroczek, S. & & Dziembowski, A. Terminal nucleotidyl transferases (Camping tents) in pet RNA metabolic procedure. Philos. Trans. R. Soc. Lond. B Biol. Sci. 373 , 20180162 (2018
Lim, J. et al. Integrated trailing by camping outdoor tents 4 A and outdoor tents 4 B guards mRNA from quick deadenylation. Scientific Research 361 , 701– 704 (2018
Kim, D. et al. Viral hijacking of the exterior camping tents 4– ZCCHC 14 complex safeguards viral RNAs utilizing mixed routing. Nat. Struct. Mol. Biol. 27 , 581– 588 (2020
Seo, J. J. et al. Helpful viromic display screens expose regulative RNA components. Cell 186 , 3291– 3306 (2023
Li, Y. et al. The ZCCHC 14/ CAMPING TENT 4 center is required for liver disease An infection RNA synthesis. Proc. Natl Acad. Sci. U.S.A. 119 , e 2204511119 (2022
Mueller, H. et al. PAPD 5/ 7 are host variables that are needed for Liver illness B infection RNA stablizing. Hepatology 69 , 1398– 1411 (2019
Wesselhoeft, R. A., Kowalski, P. S. & & Anderson, D. G. Design round RNA for powerful and consistent translation in eukaryotic cells. Nat. Commun. 9 , 2629 (2018
Geall, A. J. et al. Nonviral shipment of self-amplifying RNA inoculations. Proc. Natl Acad. Sci. U.S.A. 109 , 14604– 14609 (2012
Koch, A. et al. Assessing the attributes of annoyance and cap translation with single-molecule resolution in on-line cells. Nat. Struct. Mol. Biol. 27 , 1095– 1104 (2020
Blossom, K., van den Berg, F. & & Arbuthnot, P. Self-amplifying RNA inoculations for transmittable illness. Genes Ther. 28 , 117– 129 (2021
Chen, H. et al. Branched chemically altered poly( A) tails improve the translation ability of mRNA. Nat. Biotechnol. 43 , 194– 203 (2025
Chen, H. et al. Chemical and topological design of multicapped mRNA and covered round RNA to enhance translation. Nat. Biotechnol. 43 , 1128– 1143 (2025
Fukuchi, K. et al. Inner cap-initiated translation for trustworthy healthy protein manufacturing from round mRNA. Nat. Biotechnol. https://doi.org/ 10 1038/ s 41587 – 025 – 02561 – 8 (2025
Aditham, A. et al. Chemically changed mocRNAs for extremely effective healthy protein expression in animal cells. ACS Chem. Biol. 17 , 3352– 3366 (2022
Anhäuser, L. et al. Several covalent fluorescence labeling of eukaryotic mRNA at the poly( A) tail boosts translation and can be executed in living cells. Nucleic Acids Res. 47 , e 42 (2019
Strzelecka, D. et al. Phosphodiester modifications in mRNA poly( A) tail prevent deadenylation without endangering healthy and balanced protein expression. RNA 26 , 1815– 1837 (2020
Orlandini von Niessen, A. G. et al. Improving mRNA-based corrective genetics circulation by expression-augmenting 3 ′ UTRs identified by mobile collection screening. Mol. Ther. 27 , 824– 836 (2019
Leppek, K. et al. Combinatorial optimization of mRNA framework, protection, and translation for RNA-based rehabilitations. Nat. Commun. 13 , 1536 (2022
Karikó, K. et al. Marriage of pseudouridine right into mRNA returns impressive nonimmunogenic vector with increased translational capacity and natural security. Mol. Ther. 16 , 1833– 1840 (2008
Agarwal, V. & & Kelley, D. R. The genetic and biochemical variables of mRNA devastation prices in animals. Genome Biol. 23 , 245 (2022
Wang, X. et al. Discovery and characterization of a 3 ′ untranslated area ribonucleoprotein center pertaining to human α-globin mRNA protection. Mol. Cell. Biol. 15 , 1769– 1777 (1995
Durrant, M. G. et al. Systematic exploration of recombinases for trustworthy adaptation of huge DNA collection right into the human genome. Nat. Biotechnol. 41 , 488– 499 (2023
Sahin, U. et al. BNT 162 b 2 inoculation triggers neutralizing antibodies and poly-specific T cells in humans. Nature 595 , 572– 577 (2021
Wayment-Steele, H. K. et al. RNA 2nd framework plans assessed and increased by high-throughput experiments. Nat. Methods 19 , 1234– 1242 (2022
Hyrina, A. et al. A genome-wide CRISPR display determines ZCCHC 14 as a host element required for liver disease B area antigen production. Cell Rep. 29 , 2970– 2978 (2019
Mueller, H. et al. An unique by mouth offered little particle that prevents Liver illness B infection expression. J. Hepatol. 68 , 412– 420 (2018
Bazzini, A. A., Lee, M. T. & & Giraldez, A. J. Ribosome profiling reveals that miR- 430 reduces translation before triggering mRNA degeneration in zebrafish. Scientific Research 336 , 233– 237 (2012
Gumińska, N. et al. Straight profiling of non-adenosines in poly( A) tails of endogenous and corrective mRNAs with Ninetails. Nat. Commun. 16 , 2664 (2025
Karikó, K. et al. Decreases of RNA acknowledgment by Toll-like receptors: the influence of nucleoside modification and the transformative beginning of RNA. Resistance 23 , 165– 175 (2005
Li, X. et al. Generation of undercuted environmentally friendly fluorescent healthy and balanced protein as a transcription press reporter. J. Biol. Chem. 273 , 34970– 34975 (1998
Xia, X. Comprehensive breakdown and vital analysis of the Pfizer/BioNTech and Moderna mRNA inoculations. Injections (Basel) 9 , 734 (2021
Feshchenko, E. et al. Pandemic flu vaccination: characterization of A/California/ 07/ 2009 (H 1 N 1 recombinant hemagglutinin healthy protein and understandings right into H 1 N 1 antigen security. BMC Biotechnol. 12 , 77 (2012
Zhang, H. et al. Formula for improved mRNA format boosts protection and immunogenicity. Nature 621 , 396– 403 (2023
Enuka, Y. et al. Round RNAs are long-lived and show simply minimal extremely early adjustments in reaction to a development element. Nucleic Acids Res. 44 , 1370– 1383 (2016
Kristensen, L. S. et al. The biogenesis, biology and characterization of rounded RNAs. Nat. Rev. Genet. 20 , 675– 691 (2019
Jens, M. Round RNAs are a huge course of pet dog RNAs with regulative stamina. Nature 495 , 333– 338 (2013
Chen, R. et al. Style round RNA for enhanced healthy protein manufacturing. Nat. Biotechnol. 41 , 262– 272 (2023
Lorenz, R. et al. ViennaRNA plan 2.0. Solutions Mol. Biol. 6 , 26 (2011
Huang, L. et al. LinearFold: linear-time approximate RNA folding by 5 ′- to- 3 ′ lively programs and beam search. Bioinformatics 35 , i 295– i 304 (2019
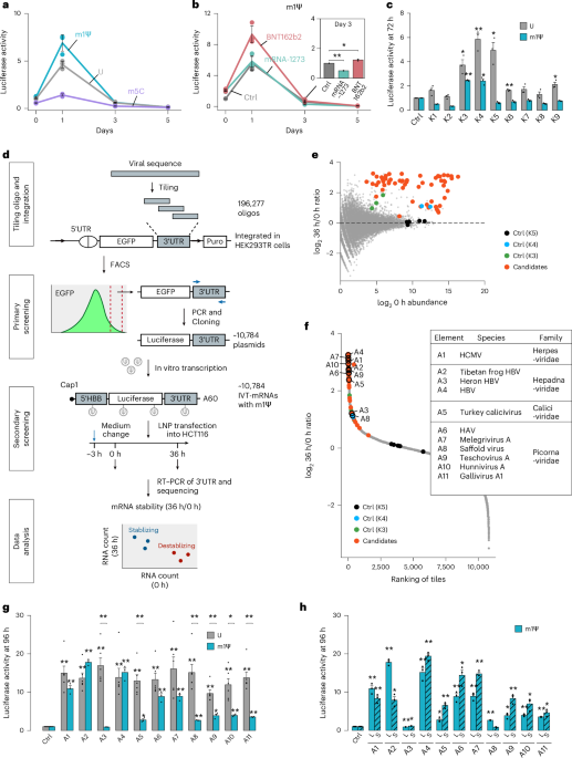
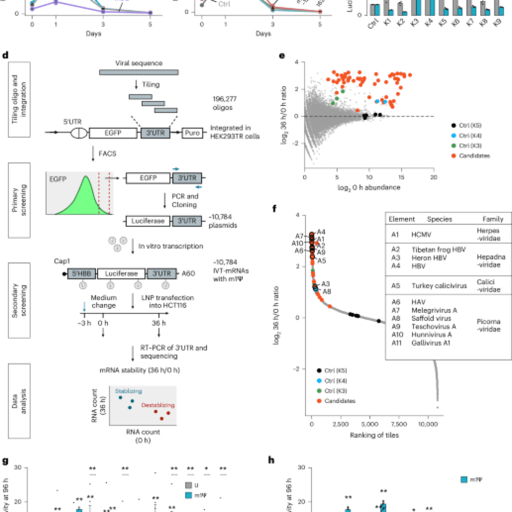
Seo, J. J., Jung, S.-J., Lee, S., & & Kim, V. N. Infection MPRA– major screen. Zenodo https://doi.org/ 10 5281/ zenodo. 14789418 (2025
Schoenmaker, L. et al. mRNA– lipid nanoparticle COVID- 19 shots: framework and security. Int. J. Pharm. 601 , 120586 (2021
Ramanathan, M. et al. RNA– healthy protein communication discovery in living cells. Nat. Methods 15 , 207– 212 (2018
Gilbert, L. A. et al. CRISPR-mediated modular RNA-guided plan of transcription in eukaryotes. Cell 154 , 442– 451 (2013
van der Toorn, W. et al. Demultiplexing and barcode-specific versatile sampling for nanopore straight RNA sequencing. Nat. Commun. 16 , 3742 (2025
Li, H. Minimap 2: pairwise positioning for nucleotide collection. Bioinformatics 34 , 3094– 3100 (2018
Jung, S.-J., Seo, J., Lee, S., & & Kim, V. N. RNA protection boosters for long-term base-modified mRNA corrective. Zenodo https://doi.org/ 10 5281/ zenodo. 15041853 (2025
Lee, S. RNA boosters for resistant base-modified mRNA treatments. figshare https://doi.org/ 10 6084/ m 9 figshare. 29614520 v 2 (2025
Chang, H. ChangLabSNU/Jung- 2025 -DRS: 09 – 08 – 2025 (version20250908 Zenodo https://doi.org/ 10 5281/ zenodo. 17077445 (2025
Look into the full post from the first source
.


